服务热线
18163337777
发布时间:2026-02-03 09:39 阅读量:1150
2026年2月1日起,深圳市对跨境电商企业的 “无票免税”登记功能已在深圳市跨境电商线上综合服务平台(综服平台)上完成优化并正式上线运行,标志着该政策落地实施。
企业须在出口货物结关后至少提前2个自然日在平台上完成预约登记;系统将在预约后的第 3 日(T+2) 开放数据确认功能。
“无票免税”不是简单地免发票,而是国家为支持跨境电商出口而设的一项税收优惠政策:对满足条件的跨境电商企业,允许在无法取得上游进货发票的情况下,仍可依法享受增值税和消费税的零税率优惠。
这为很多跨境卖家在合规前提下解决“无票销售出口”的税务难题提供了合法途径。
以下是"无票免税"登记操作指引:
一、适用企业
适用于9610出口清单/报关单的境内发货人、生产销售单位、报关单表头备注的实际卖家(统一社会信用代码)、清单商品项备注实际卖家(统一社会信用代码)进行出口免税登记。(其中清单为简化申报清单,报关单为汇总申报的报关单)
1、仅支持通过深圳市跨境电商线上综合服务平台申报且结关清单或深圳单一窗口申报且结关报关单的深圳企业。
2、采取“委托代理”方式出口的,代理报关主体(即境内发货人)亦须为深圳企业。
二、业务流程
1、登记企业前置条件
①通过深圳市跨境电商线上综合服务平台申报且结关清单或深圳单一窗口申报且结关报关单的深圳企业。
②单证申报规范:如登记企业采取“委托代理”方式出口,且又未出现生产销售单一栏,报关单申报时需在表头备注实际卖家的统一社会信用代码+商品项号,清单申报时需在清单商品项备注栏备注卖家的统一社会信用代码。
2、企业平台注册
在深圳市跨境电商线上综合服务平台上完成通关业务注册。
3、无票免税登记
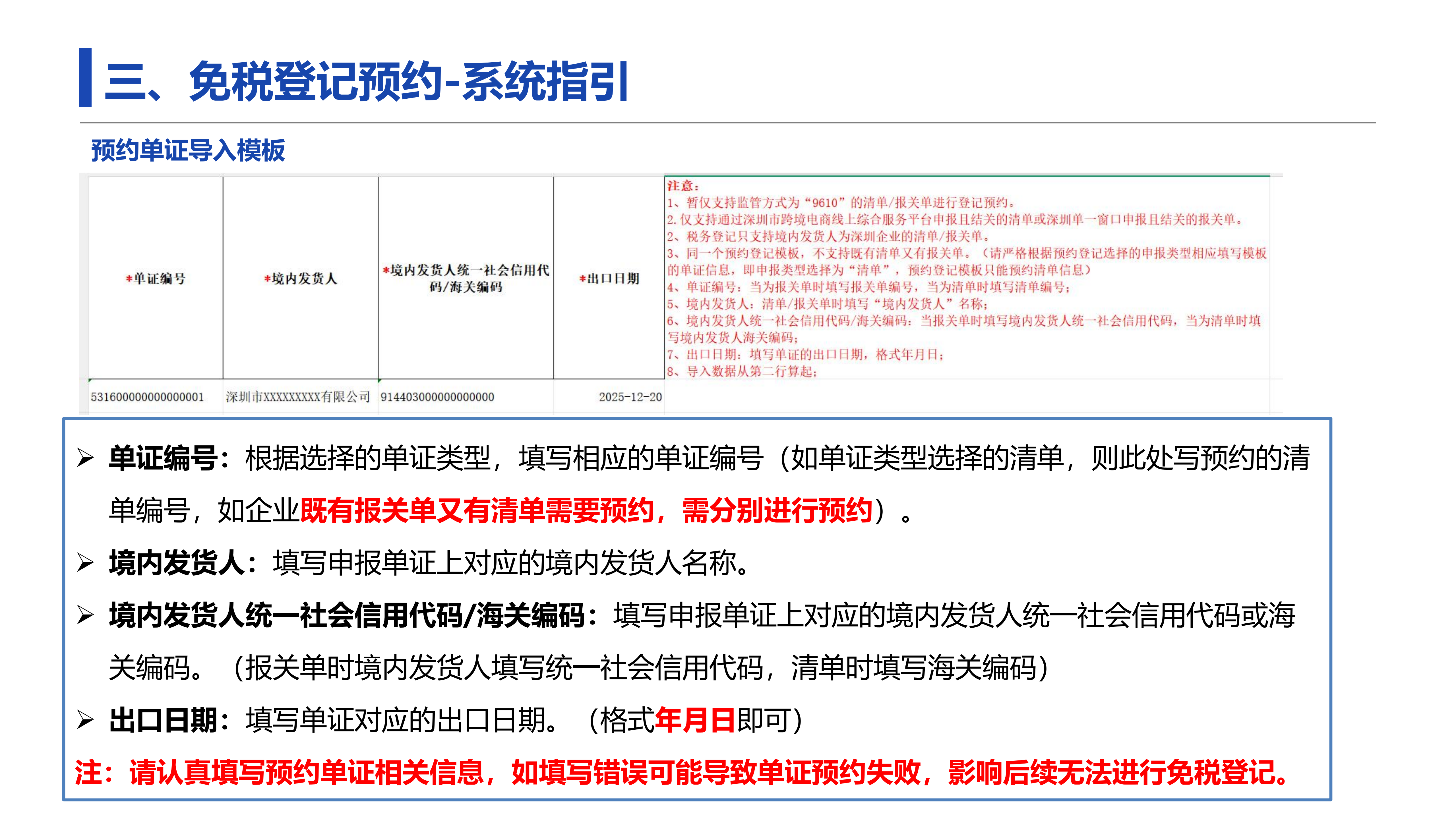
①在深圳市跨境电商线上综合服务平台--无票免税登记板块,进行出口免税登记预约。
②登记预约1~2日后,根据预约单证数据再进行报关单/清单的免税登记。
③报关单/清单免税登记完成后,多维查询免税登记信息。
三、无票免税系统指引
卖家首先需要通过综服平台(https://www.szceb.cn/)办理“无票免税”登记,点击”无票免税登记“模块,进入出口免税登记界面。
如企业未在深圳市跨境电商线上综合服务平台注册,需先完成企业通关业务注册。
1、免税登记预约


2、清单免税登记

3、报关单免税登记
4、出口免税登记查询

深圳市商务局明确提示:办理无票免税业务必须通过综服平台自行操作;未委托任何第三方机构代理相关办理,卖家要避免误入不合规渠道。
对卖家来说有助于大幅简化跨境电商企业税收登记流程;减轻企业税务合规负担,提高出口竞争力。
以上就是逸居海外给大家带来的内容分享,欢迎随时联系咨询:17665479427(微信同号)